Home
About
Product
Bright Annealed Tube
Seamless Pipe
Seamless Fittings
Heat Exchanger Tubing
Product
Bright Annealed Tube
Seamless Pipe
Seamless Fittings
Heat Exchanger Tubing
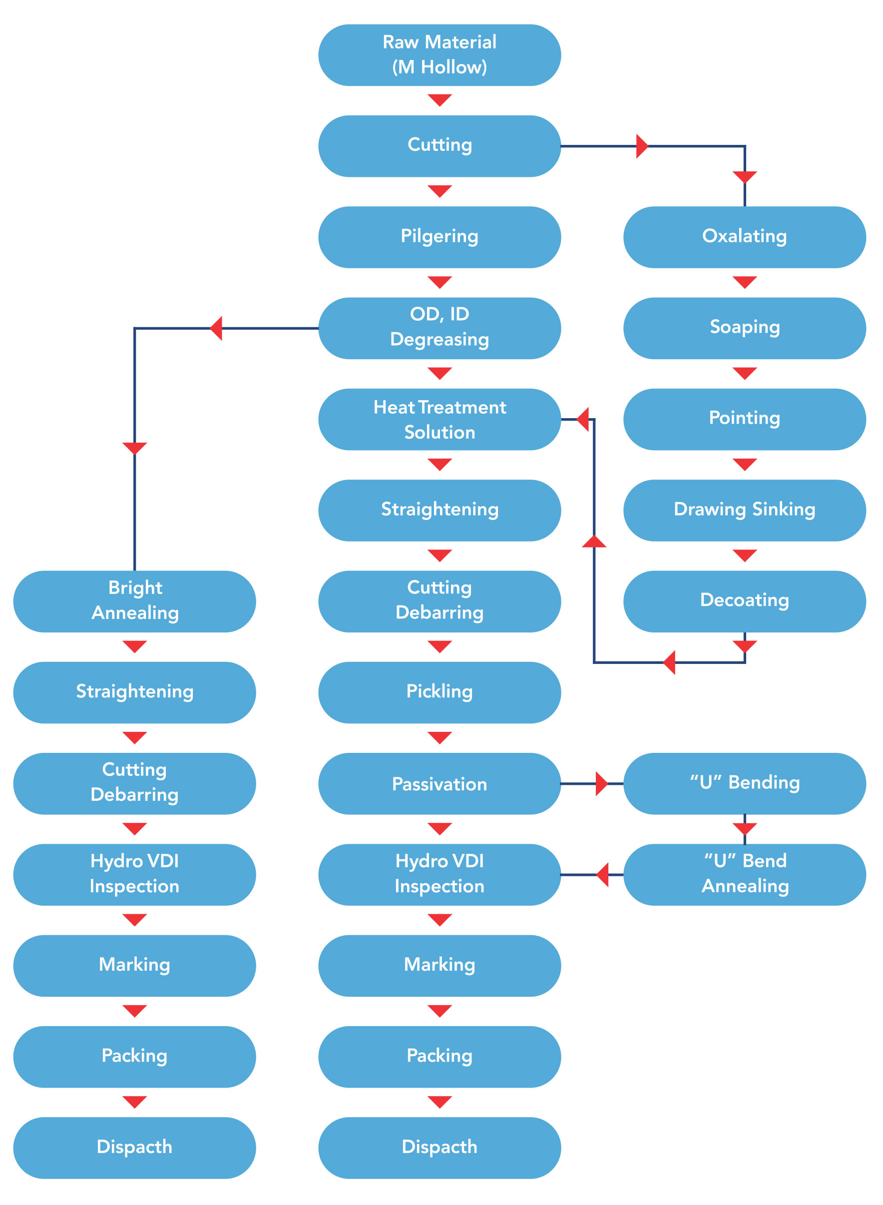
Manufacturing Process
Certificate
Contact Us
Manufacturing Process
Home
/ Manufacturing Process
Manufacturing Process of Seamless Tubes & Pipes